所在分类:  Amazon 所属圈子: Amazon Amazon销售和运营 Amazon Deals

发现竞品的销售佣金会有个25%的折扣,这个是怎么操作的?

发帖40次 被置顶7次 被推荐0次 质量分1星 回帖互动552次 历史交流热度8.89% 历史交流深度0%
计算出的5.70美元费用由亚马逊批量服务打折,最终费用为4.28美元。这是什么意思?
 
亚马逊批量销售服务: 销售佣金折扣
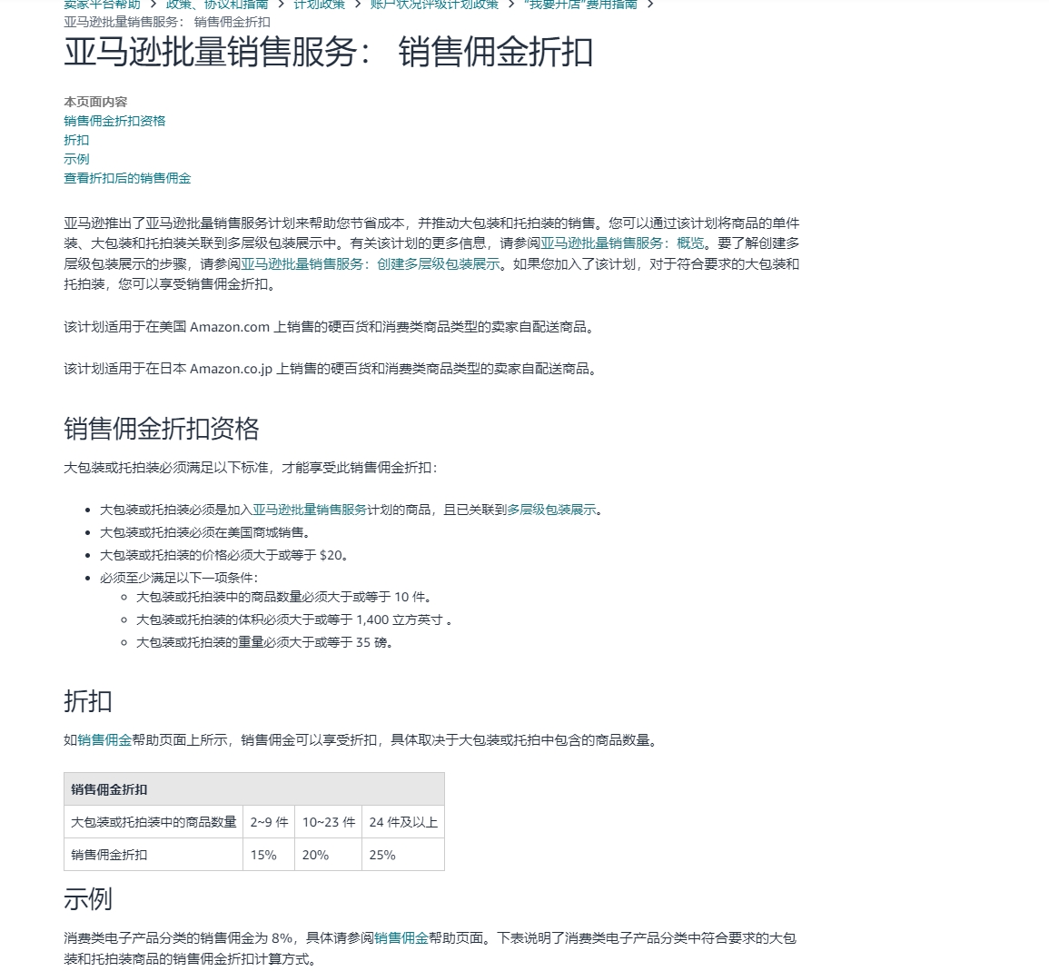
该计划适用于在美国 Amazon.com 上销售的硬百货和消费类商品类型的卖家自配送商品。
1.png

2.png
已邀请:

Astrabunny

赞同来自:

我理解的是亚马逊上你用的包装不需要他们再继续包装,这个环节给节省了部分的花费。
要回复问题请先登录注册

加入卖家社群
关注公众号
加入线下社群

亚马逊全球开店

亚马逊全球开店
广告 ×
10s