社区 发现 Amazon 跟售后邮件说再见 我用AI自动化解决啦—...
跟售后邮件说再见 我用AI自动化解决啦——N8N工作流搭建分享
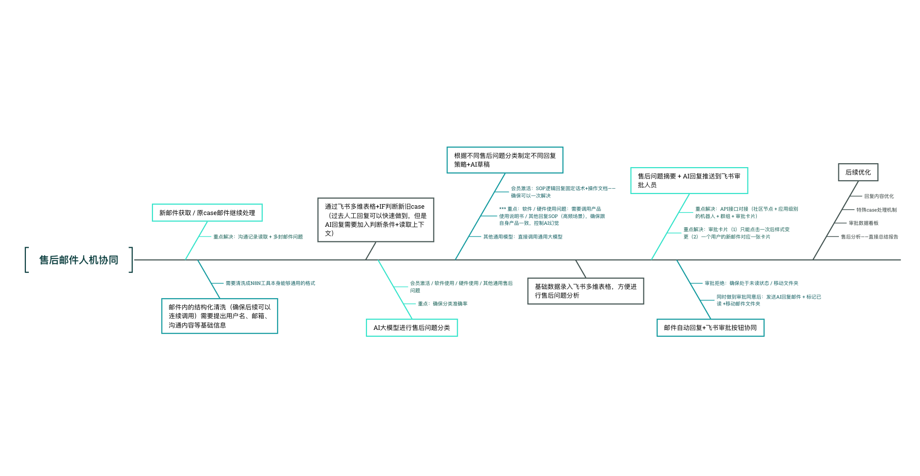
先一句话总结下:用N8N自动处理复杂消费电子产品的售后邮件
工作流目前能做到的是
- 谷歌邮箱收到售后邮件
- AI调用产品手册知识生成回复
- 推送到飞书审批后自动回复(同时把售后数据记录到多维表格用于后续分析)
成功跑通之后我意识到这才是真正意义上的“降本增效”,而不是像其他一些卖家去用更差的原材料降低生产成本,也不是强行裁员让工作量继续积压给原本就不堪重负的团队
- 理论上讲,我们完全可以直接裁掉售后的人员,进一步提高人效
实际上是,我们多了这些选择
- 可以让原本邮件回复的人,喘一口气把工作重心调整到售后case的分析,把退货率降低变得不再是一句空话
- 可以把重心调整到社媒的用户运营,把自己的私域流量做得更好一点
- 可以让团队更加稳定(一线的售后人员长期面对着用户的负面情绪,其实离职率一直都不低)
顺便提下背景
我们的产品客单价在200-600美金,算是相对复杂的软硬件结合的产品,而且淡旺季非常明显。
这类产品的售后邮件,实际上很磨人。蓝牙连不上 / 软件APP激活失败 / WiFi设置报错,问题不大但每封都要耐心回复。旺季一来,几十封堆在一起。回着回着火就上来了。
最头疼的是人员流动,招人-培训-熟悉产品-学会回复模板,好不容易上手了,走了。再招人-再培训,周而复始
怎么做到的
Gemini(搭建的助理)+ N8N (手) + Dify (大脑) + 飞书 (触达/审批)
为什么选择的是N8N?
- 可控性强:现阶段的我们没法完全保证售后的回复质量,担心它乱来造成更大困扰。所以希望在这个过程中更加可控,把回复内容推送到飞书人为把一下关
- 跨平台处理:谷歌、飞书、多维表格、AI模型,都能接。社区节点非常丰富
- 数据可追踪:可以直接将数据写入飞书的多维表格,帮我后期去跟进和分析售后case
- 灵活程度高:后期调试优化好提示词和产品手册后,完全可以直接删掉审批步骤,做到全程的自动化
什么是N8N?
通俗点来说就是“乐高版”的自动化工厂————通过拖拽节点,把不同的软件(如谷歌、飞书、Notion、AI 模型)连接在一起
N8N的三个核心概念
- Nodes(节点): 工作流的最小单元[list][*] 触发节点 (Triggers):发生什么事时启动?(例:收到一封邮件)
- 常规节点 (Regular Nodes):做什么?(例:提取附件、翻译文字、写入表格)
[/*]
[*]Workflow(工作流): 由节点连接而成的完整路径,可以是线性的,也可以是分叉的(条件判断)[/*]
[*]JSON 数据流: N8N 的精髓,节点之间传递的是结构化的 JSON 数据[/*]
[/list]
搞懂这三个,整个工作流的搭建+后面遇到问题都基本上能自己搞定
我的四个工具箱
- 通过Xmind先绘制基础的业务流程图
- 通过Gemini的Gem功能搭建一个N8N的专家顾问——让它调取N8N官方文档以及最新内容给我方案
- 一样是Gem功能来搭建一个代码助手——让他来帮我完善一些代码上的工作
- 网页插件沉浸式翻译的工具,看到不懂的翻译一下就够了
需要Gem提示词的朋友可以去公众号提取? 放进来的话确实篇幅过长阅读体验很差
新手的避坑指南
- 开始就做本地部署: 尽量使用 Docker 部署(放心不难,对电脑配置要求不高,其实就是装一个软件)这里的目的是方便迁移和升级,以及调用社区节点
- 报错了查看输入输出:N8N的底层逻辑是“输入-处理-输出”,如果报错先去看先看 Input(输入)的数据是不是你想要的,再看 Output(输出)是不是漏了字段
- 利用好社区节点更简单:只用官方自带的节点,发现有些功能实现不了。 很多好用的功能(比如飞书的节点包)在功能比很多官方节点还强大
- 内网穿透:在本地电脑跑 n8n,会发现连不上 Google 邮箱或外部 Webhook,准备一个内网穿透的工具就能轻松搞定,同时还能做到在外面也能操控本地部署的工作流
最后想说
现在AI的门槛比你想象得低
自动工作流,这件事情稍微有一点点门槛,但是老实讲真的不算难
有理科基础的小伙伴确实更容易上手一点,但是即使你是文科生,也不需要过于担心,b站或者YouTube上面相关的课程现在非常详细,稍微花点时间还是可以创建一些基础的工作流出来的
先做起来再说
先找到一个在运营过程中困扰自己很久的问题,然后尝试用AI去解决它。没有开始之前我也觉得这事遥不可及,到真正做出来,大概是两周业余时间,虽然大部分时间也在踩坑,但每填掉一个坑,成就感就升一大截
定场景-学新东西-用AI落地解决,这件事情给人的正向反馈实在是太大了,一点不亚于看到ERP上的单量增长
相信我——现在动手 就是最好的时机

















倒计时:
5 个回复