所在分类:  Amazon 所属圈子: 检测认证合规 Amazon
悬赏金额:¥100.00 围观金额:¥0.00 赏金总额:¥100.00 悬赏期间可预约围观【围观规则】

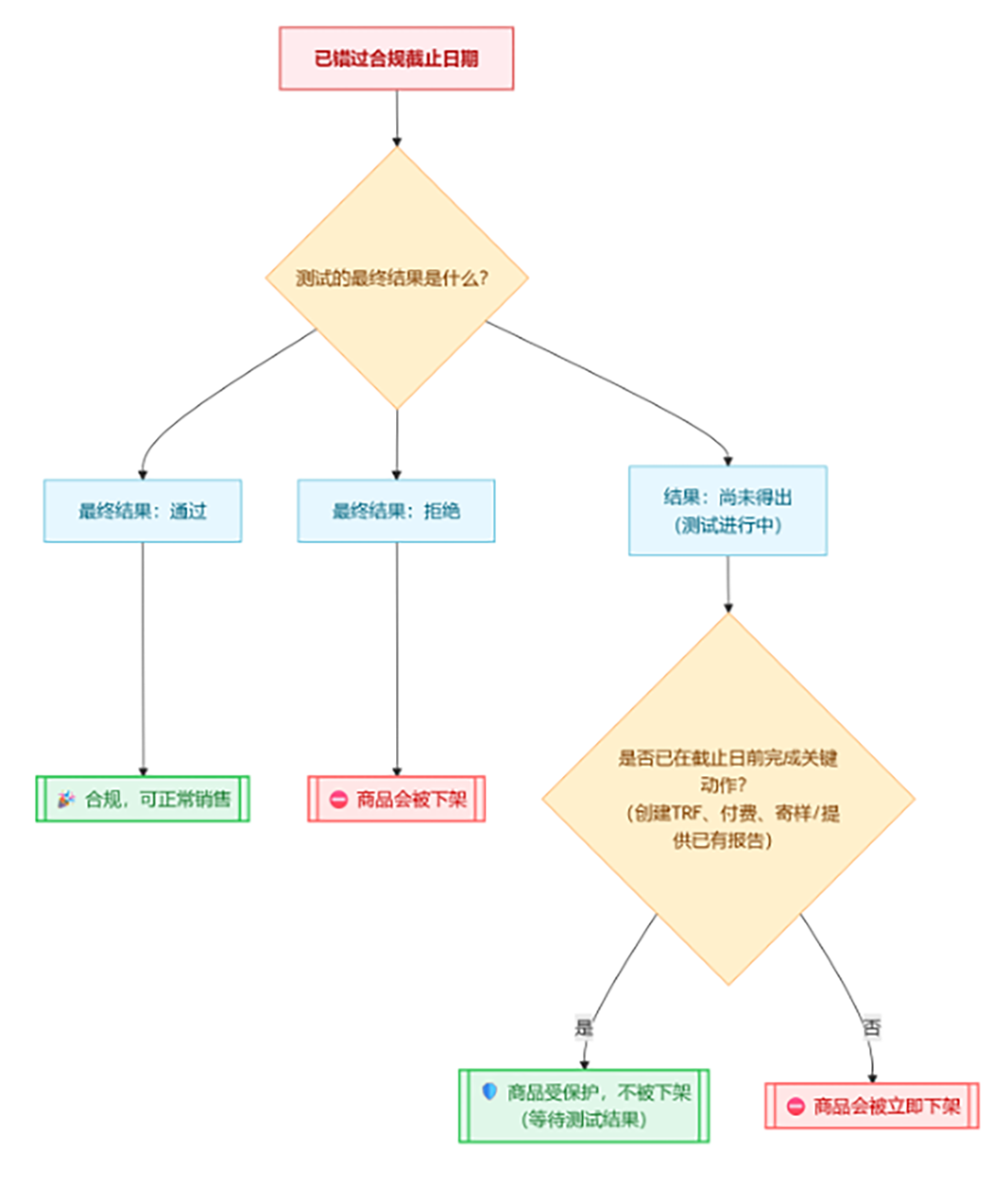
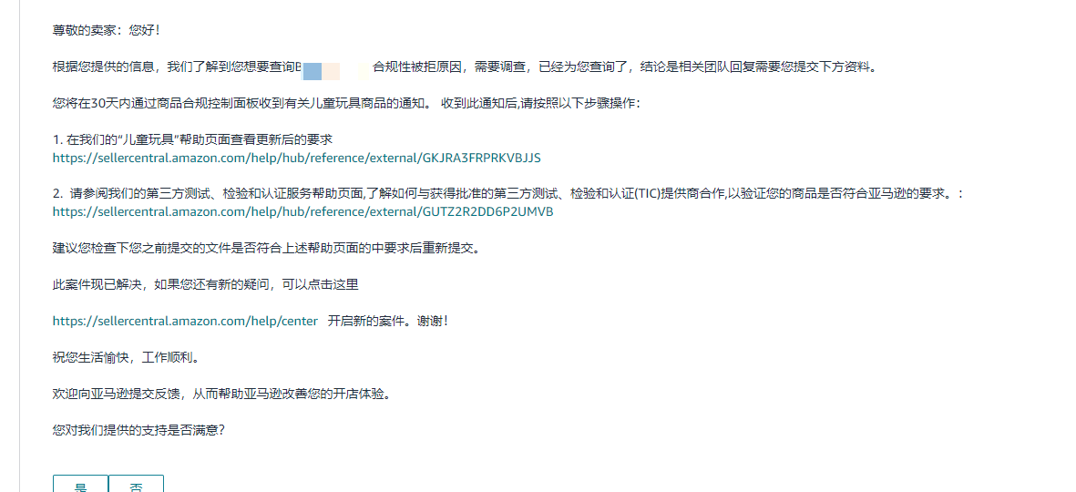
产品触发合规性审核,提交资料被拒绝说要参与tic审核,但是没有路径给我提交选择实验室。求解决方案

发帖8次 被置顶5次 被推荐0次 质量分0星 回帖互动6次 历史交流热度2.02% 历史交流深度0%
如题产品触发合规性审核,提交资料被拒绝说要参与tic审核,但是没有路径给我提交选择实验室。开case也是回复让我选tic。但是没有提交的路径给我,看其他帖子也有人遇到一样的问题感觉像是平台bug。不是小白,已经过过很多次了,这次被拒绝估计与新规有关。后台的参数都有填写,产品的认证和资料都是齐全的,拒绝也没有给理由。求提供思路或者能解决的服务商来。
https://assert.wearesellers.com/questions/20251010/0f163aa8d81e31a8ea556907ce536484.png
https://assert.wearesellers.com/questions/20251010/b7e09519a0c55e62dce5a56ed4a2ce17.png
已邀请:
要回复问题请先登录注册

加入卖家社群
关注公众号
加入线下社群

亚马逊全球开店

亚马逊全球开店
广告 ×
10s