所在分类:  Amazon 所属圈子: Amazon Amazon账号审核

亚马逊英国站kyc被拒死,如何去操作

发帖2次 被置顶0次 被推荐0次 质量分0星 回帖互动0次 历史交流热度0% 历史交流深度0%
kyc之前提交了好几次,到后面终于过了
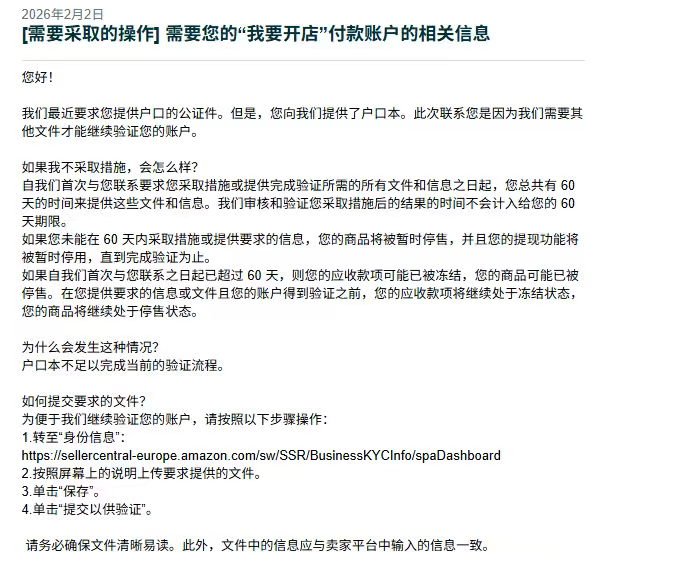
过了一个月亚马逊发邮件需要户口本公证件,结果提交完之后,没通过账号直接停用
请教各位大神如何去写申诉邮件
Screenshot_2026-03-05-20-14-47-791_com.quark.browser.jpg

mmexport1772712697345.jpg
已邀请:
要回复问题和查看所有回复请先登录注册
部分类型的问题,需达到一定级别/身份后才能查看所有回复

加入卖家社群
关注公众号
加入线下社群

亚马逊全球开店

亚马逊全球开店
广告 ×
10s