社区 发现 Amazon 第六期:运营推广节奏是什么,我们要怎么保...
第六期:运营推广节奏是什么,我们要怎么保持一个良好的节奏-下篇
传送门:第五期:运营推广节奏是什么,它又为什么越来越重要-上篇
https://www.wearesellers.com/question/112125
这次再引用一下我上篇文章主要的观点方便后面更好地展开分析:一个成熟市场的新品推广节奏应该是基于你对这个产品的调研和优先级层次,将产品的推广期分为多个阶段,每个阶段明确你该阶段的主要目标是什么,将评论/流量/库存/价格始终贯穿于整个产品的生命周期,放弃那种很短时间内将产品推成功的幻想,健康长期且稳定的产品成长曲线应该是螺旋式上升的 ,要允许有小的波动起伏但是大体上要保持增长趋势。
优秀竞品成长曲线图参考(看看近1年成功的新链接的发展史)
结合新品推广计划表进行拆解(这么做是为什么,这部分主要写给新手看)
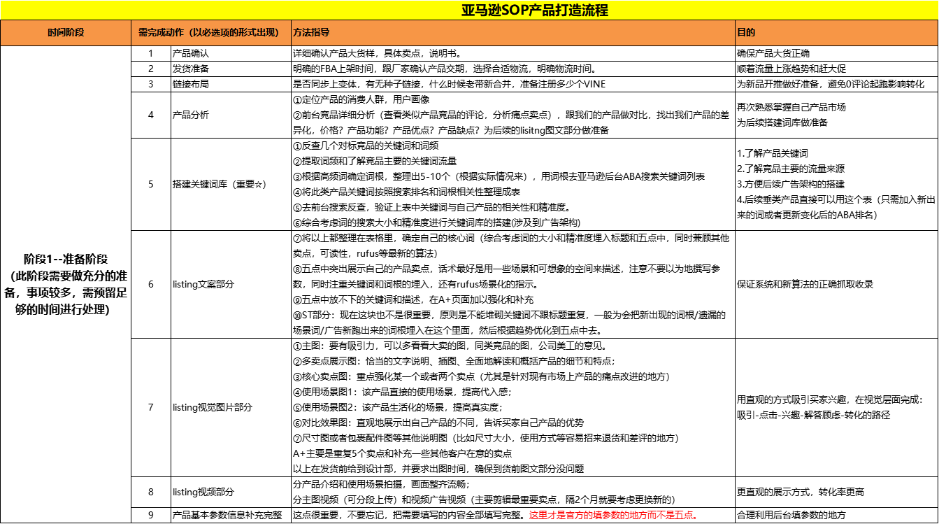
我本来是想着拿出我在用的新品推广SOP表格来进行介绍吧,然后发现我已经有很久不会详细去填那个表格了,一般只会记录一下在某个日期前一定要完成什么工作,推广后的主要操作动作,效果跟踪,促销活动的备注,评论的周增长数量,单量和转化率的变化,类目排名和主要关键词的变化情况。因为从头到尾详细地去填SOP表格会极度消耗我的热情,这种工作有些顺手就做了压根不会先去填个表。但是为了考虑到这篇文章的完整性和与上期文章的联动性,我这里还是用论坛上的一个SOP表然后进行了修改,一些过时的东西删去了,修改和增加了一些东西,以便于给刚入行不久的小白看。
由于时间和篇幅关系还没来得及结合最新的COSMO和Rufus算法来更新,后续会出一篇相关的文章,然后已经很熟练的同行们可以跳过这个版块进入下一个板块--关于推广过程中的一些关键节点的把控,不影响阅读。
(截图部分内容,然后完整的附件表格有需要的话再发出来)
把控推广过程中的一些关键节点(怎么做,拉开差距的地方,有经验的运营可以参考一下)
这篇文章的重点其实是最后的这一个版块,看到最后的人,希望对你真的有帮助,以下是我将实际新品推广中我每个环节踩过的一些坑,总结出来的一些注意节点。算是属于我自己个人总结出来的新品推广节奏步骤,只是打破了以前新品SOP从开售前-开售中-开售1周.......开售1个月......3个月的固有的时间先后顺序,而是从运营流程中的我认为一些节点容易犯错或者说很重要的节点进行梳理和总结,在垂直类目运营久了很多环节其实都一步到位了,目前是把精力放在一些重要节点上进行跟踪和干预,有所为有所不为。
- 一、价格促销管理的控制节点
最近我在一篇文章下面回复了这样一条:现在一整年的业绩基本上也成形了,最近也开始回顾25年,分析各种费用进的占比,进行明年的整体规划,明年我的精力也会集中在少数潜力产品或者链接上。
今年到明年我这边最大的转变就是从注重运营到更注重产品端的筛选,从注重店铺整体销量/评论/销售额的增长到侧重于关注核心产品和链接的利润和单量情况,站在整个店铺的维度去关注,谁在往我口袋里赚钱,谁在给我亏钱。不再那么关注新品上新的数量,而是更注重质量。也不再幻想救一救那些食之无味弃之可惜的产品,那些会给店铺带来亏损的产品基本都会进行淘汰,就这块而言我的逻辑是:明年的产品可以少赚钱不赚钱但是不能亏钱。
正巧在进行26年的规划,我就把这点放在这篇文章这一模块的第一点了,是希望大家重视起这块。再加上税务合规性,各种运营费用的上涨,价格控制和促销管理变得更为重要,赚到钱才能活下去,活得久。所以明年工作重心一个是产品把控,另外一个就是价格管控。明年开始各种费用的增加也是倒逼卖家反向升级,同时也会淘汰一些只会低价扰乱市场的卖家,所以明年的重心其实是走出价格战,把更多的精力放在产品和供应链层面,然后进行一整年的价格管控,不提前打价格战自损类目的生命周期,保持自己的推广节奏。下图中是举例说明,主要想教的是一种思路,让价格作为一种提升和突破单量的短时工具而非唯一工具,让大家都赚点钱吧!
- 二、首批货缺断货的补货节点
一般情况而言,除非是资金实力雄厚,对这场产品十分有把握的卖家,首批货才会采用比较大胆的下单和发货策略。就正常情况而言,对于一款没有十足把握的产品,我们都会选择在风险可控的范围内去测款和推广。同一种思维下大家可能面临同样的难题,那么就凭谁及时应变能力更强了,更多的是对一种趋势的预判,对预防和挽救措施的选择(首批货预留出空间,空运补货,海运快船),或者说你反其道而行之,不卷入同一种思维的竞争,你大胆一点备货(富贵险中求),要么大卖要么大亏(高收益高风险)。
这种情况一般会出现在:有些新链接通过产品冲上去的,但是又由于一些新人实力不强,运气好开发思路恰好对了,产品很好的情况下填平了运营层面的不足,这个时候前期的1-4个月内都容易断货,尤其是首批货后的断货可能性极大,因为此时超出了他们的预期,又会担忧大量备货后的风险所以他们第二批货也不会太激进,而且工厂层面的也存在备货周期,空运和海运也存在运输周期,这个时候你大概会有一两个月的时间供你去追上他们,如果你就属于这种情况的幸运儿,那这就是你的漏洞,如果我是你的对手的话,那么这就是我的机会。
库存管理贯彻于整个生命周期,在新品前期对于经验还没有很丰富的人来说尤为重要,这往往是拉开不同运营之间差距的地方,不仅是你和同事,还是你和你的竞对。因为这里面涉及到的是:运营对该产品的心理预期和信心的差距,前期对市场的调研和掌握充分程度,对自己产品和质量的信心,不同人的性格体现在备货数量决策上的差异(保守派和激进派等),库存管理和备货策略真的很影响运营的推广动作是否会变形,这里面也往往存在一些让人能够去入场和赶超的机会。
- 三、访客达到要求的生死节点
之前是受一位大佬文章的启发,然后在运营了店铺多个产品之后,我详细关注了后台访客的指标,发现确实可以将单日访客50作为新品前期推广必须要迈过的一个坎,单日访客100作为一个小爆款产品基本的衡量指标,究其原因大概是因为:访客数达到这个值时,系统才能有根据去判断你产品的相关性,你达到了系统的阈值,系统才会相信你觉得你比较“可靠”,才会将他更多优质的买家分配给你,这既是获取买家信任,更是获得系统信任的过程。
在实际操作中每个链接会有主推款所以我一般会去关注这个主推款sku的单日访客数,而且我会观察对应的每天点击数的变化情况,一旦发现广告点击没有太大变化,但是后台访客总数变化较大的时候,此时我已经有一个预判就是:有关键词出现了自然位置,并且相对靠前,而且转化效果是还可以的,此时的转化率触发了系统分配更多流量的阈值(注意:我们前台看到的前台排名不是所有真实的买家看到的排名,所以此时我猜应该是产品被系统展示在了相对好的位置带来了更多自然流量从而转化成订单)。这时候我会基于发现的现象和我的预判去进行前台验证,用插件快速反查作为辅助数据,然后清理浏览器用无痕去前台进行关键词的反查,同时关注广告的点击转化情况,关注广告自然单的占比(后台会话数会有延迟,当天判断并记录下我的猜测,过个两天去等数据稳定了来验证当时的判断)
- 四、广告流量放量与优化节点
广告作为一个付费的引流工具,在新品推广的每个阶段都至关重要,一般我会把广告数据跟业务报告数据结合在一起看。
做电商的本质就是让你的产品被看见、被吸引、被选择、被售卖出去、被使用和分享、最后是回购。放在广告层面对应的就是:曝光、点击、加购、下单、回评、回购。而广告在里面承担的作用就是让你的产品被有购买意向的买家有效地看见。
日访客0-50期间:用广告撬动自然流量的出现
前期需要用付费广告来带动链接启动,这个时候所谓的新品期流量扶持并不是说系统会免费送你流量,而是在没有足够的数据喂给系统去判断你链接的时候,他对你的容错率会稍微大一些,你这个时候需要做的是尽快引入相对精准的流量,起码保证你的点击是达标的,让系统每天能够有足够的数据去判断和相信你是一个会让买家感兴趣的产品,然后才是转化率。
日访客50-100期间:放大好的广告促进自然流量的增长
此时大概率已经有词出现自然位置了,但是位置不会很好,出现位置的词也不会很多,此时你才刚刚迈入取得系统信任的门槛,这个时候的转化很重要,所以你要去优化广告数据,挑出跑的好的去放大它的效果,让它越跑越好,然后在某一个词或者几个词下获取了系统更进一步的信任之后,他开始分配相对高质量的买家给你,你优先得到展示的机会,这就是自然流量,然后你在这些流量下也不负系统的期望完成了比较好的转化之后,分配给你的自然流量也更多,然后体现在前台的就是:你的关键词自然位置在首页前面。
之前总是概括性地以为:打广告排名是为了自然排名,写完这篇文章我觉得应该是这么个逻辑:你打广告是为了引入流量验证和证明自己的产品,用广告出单带动系统的信任,然后触发自然流量,你将这部分额外流量做到了比较好的转化,反馈给系统觉得你是可信的,然后继续给你分配更多的自然流量,体现在你自然位置变得靠前。(所以在这个阶段我都不建议一下子打很多词,除非你产品真的很牛,一般情况下比较稳妥的还是尽快测试出自己产品现阶段转化好词,然后集中预算去放大形成局部优势,带动那几个词的自然位置,等这部分词到了瓶颈很难突破后,逐渐打开其他流量词,这也是我目前在广告推广层面的最主要的节奏把控)
日访客100-200期间:借助大促/BD期间的价格优势同时放大广告和自然流量。
这个时候由于链接一定有稳定的单量了,要用广告继续放大带动链接单量的持续上涨,推动后台LD/BD的推荐,平时要关注并记录主要竞品是什么时候做的活动,注意避开和竞品同一时间开展促销。在LD/BD前台红色促销的标志和价格优惠,此时的转化率是比平时好的,这是最好的推动链接流量和单量同时上涨的时候,有些平时没那么有竞争力的词,此时不推更待何时,平时效果很好的词,此时很有可能冲到前排,要做好广告预算的分配,要留出空间来让这部分词的自然位置去承接。活动结束后单量和转化下降是必然的,但是你要去对比一下活动前后的会话变化情况和单量变化情况,以及前台位置情况,如果都在往上走,你此次活动就是有效果的。
日访客300 :维护好链接评论和评分,保持转化率整体的稳定,广告正常的推广,关注广告花费带来的出单效果,优化好广告,继续等大促或者站内BD
此时你的链接能够能出40单以上了,已经初具爆款的雏形了,你的位置靠前也会被更多竞品盯上,所以此时要做好链接防御,做好买家的售后服务,提前应对准备竞品恶意投差评等操作的措施。此时系统已经愿意相信你了,有稳定的自然流量了,所以要特别重视链接的转化率(主要就是库存问题,别断货。价格问题,别一下子涨价或者关注优惠券和折扣促销到期时间。评论问题,别来几个差评把评分拉低了。流量问题:注意广告预算,别早早地就烧完了。链接问题:别突然因为什么东西下架了)。到了这个阶段,注意好这些问题,然后就是等下一个流量高峰期的时候去突破更大的流量层和单量了(等个大促或者BD推荐)
- 五、单量到达瓶颈的突破节点
上面我用西*找词反查了一下上面截图所示中的优秀链接的出单情况,转化为折线图之后,恰恰好也能体现我这个观点:新品推广的单量会存在瓶颈期,大概跟访客一样,要满足10-20-30-50-100-150-200-300-500的日销量的阶段性突破。
这里没有说一定是这么一些固定的数字,具体的还是要根据你自己的推广阶段目标单量来定,我只是以我现在推广中的为一个参考,图1 是我去年的一个产品的销量情况,图2是我今年推广中的一个产品的销量折线图,为了更好地看出这个趋势,我又用西*找词反查了一下(图3),红色线标出来是为了更好地看到整个单量的走向:大体上是增长的,呈现一个阶段性递增的过程。
- 六、评论变化影响的转化节点
实际推广中如果一条新链接来几个差评的话,对转化率影响很大,而且影响系统对你的判断,所以要提前多预设一步:假设我送的Vine来了几个差评怎么办(提前准备种子链接,用老链接合并共享,创建新链接重新送,国际站点Vine,变体也送Vine等手段),提前多想一步的目的是为了:提前准备好应对方案,不要等问题已经很严重了才开始去想解决措施,真正问题出现的时候是去做方案的选择,而不是才开始思考。
我目前运营中主要就是每天打开链接看一下评论数量和评分的变化,新品前期评论对链接转化的影响还是明显的,不仅是体现在前台评分变化会影响转化,同时还会影响到系统对你链接的判定和信任,我一般会看看有没有来差评,差评的内容是怎么样的,掉下了4.3之后去计算一下我大概还需要多少个好评才能把链接评分给拉上去,前期如果不靠合并老链接,提前准备好的种子链接的话,这块还是更要格外关注一下,有预算的且对产品质量比较自信的话,可以送满30个Vine,回评20多个的话就没那么脆弱了。在评论数到了两三百个之后就已经有一定的容错率了,不需要花那么多时间了。
- 七、评论螺旋增长的区间节点
产品推广中10个评论和100个评论区别还是大的,而100个评论和1000个评论之间的差距就更大了,但是你1000个和1100个的差距就不明显了。能到1000个评论的链接,已经具备一定的韧性和操作空间了。
我一般将30-50-100-300-500-1000作为我一条链接评论数量层面上的推广节奏目标,按照2%的回评率的话,对应的出单量就是:30个Vine-1000-3500-13500-23500-50000。这个过程中把控好产品质量,链接中将容易招来差评的地方提前说明。只有当我一条链接的评论数达到300个之后,此时的评分数才会相对稳定,我才会稍微放松下来。
下图是我用西*找词反查筛选出来的优秀链接的评论走势图,基本上到了500个rating之后,该链接的评分就稳定在4.5颗星了,这个时候就具备一定的抗击打能力。如果你去关注一下你自己的产品,就会发现步入500rating门槛之后,不只是转化率趋于稳定,链接整体也是在稳定盈利的,至于原因:其中应该是存在一套:评论、销量、会话数、坑产的利润模型的,怎么去构建我还不会,我只会观察到了很多链接步入500rating之后,像是迈入了新的阶段,转化和利润都趋向于稳定,而且你多关注一下类目排行榜,就知道有些产品为什么大部分时候都待在前面的位置,而有的新链接怎么推,都有个上限位置卡在那里,有时候推新链接要学会接受你目前这条链接的评分层级,就只能让这个产品待在一个特定的区间位置,等你达到新的层级了,你就能继续往上突破了。(这点我只是阐述发现的现象,我还不能去很好地证明,所以有懂的大佬希望评论区教教我!谢谢)
- 八、基于类目的新品挖掘节点
在运营中要时刻关注你类目涌现出来的新链接,关注它们的成长趋势,产品有什么改进的地方,出单情况,推广手法,链接布局等,这些链接是你未来的对手,也是你新品挖掘的参考,你不去挖掘和模仿,就会有别的竞品去挖掘,然后等你从榜单里关注到他们的时候,多少已经抢走了你一些市场份额了,而此时你再去开发也晚了别人几个月了,所以与其等着别人来与你竞争,不如你自己主动上新来分自己一杯羹。
我一般会格外关注那些新链接,而且我会对他们有种期望,会期待他们会不会有新的功能/技术/升级的地方,带给我一些新思路,然后还能提前为我测个款,测试一下市场的反馈情况,这样我不至于在没什么参考和把握的情况下去改进一款产品,还要去测试,而且有时候还会带给我一些新的思路和灵感。之前也看过一篇文章就是:小卖家要学会乘别人教育市场的便车,千万别自己先去做教育市场的第一人,那不是你的资源能去干的事情,你也守不住那个成果,要学会守株待兔等中大卖先去教育市场,为你测试了之后你再进去跟着赚点钱,虽然不一定很多,但是好在省时省力。
总结
前期对产品/市场/流量趋势进行调研,在产品层面多花时间和心思,多问问客户真正的需求是什么,产品层面花的心思越多,运营层面也就更顺畅。
在新品推广前要做到心里有数,提前预判在推广中各个板块可能会出现的问题,准备针对性的方案,事先进行模拟和演练,而保持问题前置性的思维,在问题真正发生时不会那么着急忙慌,自乱阵脚。
做到重要操作步骤要及时记录,有迹可循,方便新品推广后整个项目复盘,最终形成一套闭环的盈利模式再去不断验证、修正、优化、测试,直至成功几个产品,最后具备可复制性。
在信息差被逐渐缩短最后会消失的现在,拉开运营之间差距的除了供应链资源、不同公司的资源、类目竞争程度、产品力,就是处于营销端:不同运营的行动力、复盘能力、验证能力了。前者你可以通过不断跳槽,换外部环境去改变,而后者的运营力,就只能靠自己去提升了,不会游泳的人,换多少个泳池都不会,打铁还需自身硬。
我相信这篇文章中的一些思想,一定只会被少数人去运用到实践中,去检验和自己类目/产品的适配性,融入到自己的运营体系中的。在一款不差的产品,不同的人运营的情况下,拉开两个人之间单量差距地方的,往往就是这篇文章最后一个板块中涉及到的对于一些关键节点的把控,好的产品也需要有好的运营能力和节奏把它拉到这款产品应该有的高度,差的产品,用再神仙的运营方法也救不回来。
切记,对于节奏的把控,目的是为了减少运营环节的人为失误,尽可能地不让运营的操作去拖产品的后腿,将好的产品用好的营销去推到该有的高度,于产品而言是锦上添花,而非雪中送炭。运营节奏能避免和解决的,只是运营过程中出现过的、未来可能会出现的问题,产品层面和公司资源层面的问题还是回归到那些因素本身。



















倒计时:
27 个回复
匿名用户
赞同来自: miaoter 、 liulian 、 lanceqin 、 roy03105678 、 Same3n 、 跨境deLP 、 哈尔的移动城堡 、 zhongYuki 、 借我一个海胆 更多 »