社区 发现 Amazon 亚马逊二次操纵排名封号:从1%的存活率到...
亚马逊二次操纵排名封号:从1%的存活率到申诉成功,我经历了什么
事情是这样的:大约2月20号,我收到了亚马逊的绩效邮件,通知我的账号因为操纵销售排名被关了。这不是第一次了——第一次发生在1月16号。就这样,我踏上了漫长又煎熬的申诉之旅,一直到4月1号,账号才终于恢复正常。整整40天,感觉像过了四十年。
我把这次申诉分成了三个阶段。
第一阶段:天真的“认错就好”
一开始我以为,只要态度诚恳、老老实实承认错误,亚马逊就会网开一面。结果……被拒了。接着我又去联系亚马逊客服,对方告诉我:想恢复账号,唯一的办法是“提出争议”,而且成功的概率只有1%左右。听到这个数字,我的心凉了半截。
第二阶段:硬着头皮走“争议”这条路
既然只有这一条路,那就走到底。我一边跟客服沟通,一边用DeepSeek学习,再加上自己反复琢磨,终于整理出了一套申诉材料:
1.解释为什么之前承认违规,后来又否认;
2.提供与服务商的往来邮件,证明第一次违规之后没有再做过站外推广;
3.提交第一次违规到第二次违规之间的订单流量分析报告,说明订单来源合理;
4.分析可能触发二次违规的原因,给亚马逊一个合理的解释;
5.员工辞退信;
6.认错后的预防措施(5和6其实都是在表达态度)。
结果,又被拒了。
我不死心,继续联系客服。这次运气好,碰到了一位非常专业的客服。他指出了我材料里的两个致命漏洞:
缺少与服务商的终止合作合同;
缺少订单的物流轨迹。他解释说:如果你的产品在2月2日做了促销,那么2月2日前后发出的订单会明显增多,从而证明确实存在站外促销的可能。
我赶紧补齐了这两项材料,满怀信心地再次提交。然而……还是失败了。亚马逊只回了一句话:请证明您的账号没有违反操纵销售排名。
看到这句话,我整个人都懵了。我之前准备的所有材料,不就是在证明这件事吗?那段时间我真的有点绝望了,甚至想过干脆放弃算了。成功的希望实在太渺茫了。
第三阶段:转机来自一份“体检报告”
就在我快要放弃的时候,有一天刷抖音,看到一个申诉视频,里面提到了一个词——“体检报告”。我犹豫了很久,最后还是决定买一份试试。
这份体检报告大概10页,而且非常模糊(因为是拍的照片)。我花了很多时间,把里面所有的亚马逊回复翻译成中文,并提炼出亚马逊真正需要的申诉材料。报告里详细记录了我的申诉历史,也明确列出了亚马逊要求补充的内容。我总结下来,他们需要我回答五个核心问题:
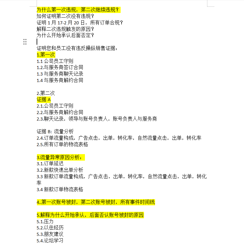
为什么第一次违规之后,又出现了第二次违规?
如何证明第二次确实没有违规?
如何证明第一次违规到第二次违规之间,所有订单都是合规的?
第二次违规的触发原因到底是什么?
为什么一开始承认、后来又否认?(之前的解释太简单,力度不够)
针对每一个问题,我都反复思考、逐条推敲该怎么回复。然后又花了一个星期,把所有材料整理好,一共提交了十几份。最后,终于——通过了。
复盘总结
回过头看,二次操纵排名申诉,只能走“提出争议”这条路。亚马逊真正看重的,其实是三样东西:
软证据:公司员工守则、与服务商的合同、与服务商的聊天记录、公司内部聊天记录等;
硬证据:订单流量分析、订单物流轨迹这些后台可以查到的客观数据;
态度:让亚马逊感受到你真的意识到错了,并且在认真对待申诉——比如我在沟通中提到“花了一个星期准备材料”,这种细节本身就是在传递态度。
希望我的这段经历,能给正在或将要面对类似困境的你,一点点方向,也一点点勇气。加油,坚持住,你的账号也会回来的。












倒计时:
0 个回复