所在分类:  Amazon 所属圈子: Amazon品牌备案和授权 Amazon

无法上架具体品牌的产品了,显示 我们目前不接受为此商品发布新商品信息 是 brand gating 吗

发帖26次 被置顶7次 被推荐0次 质量分0星 回帖互动91次 历史交流热度15.83% 历史交流深度0%
这个品牌我们分销很多年了,品牌方给了授权书,但不给亚马逊品牌角色,怕关联。 

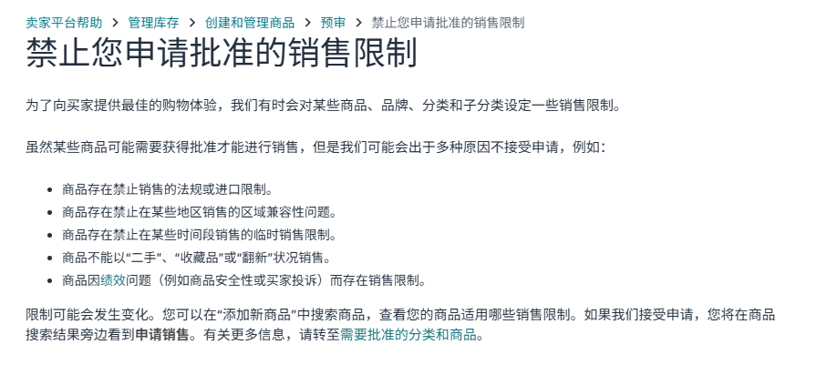
添加商品时,加拿大站显示“此商品有其他发布限制”,英国站显示“我们不接受为此商品发布新商品信息”。

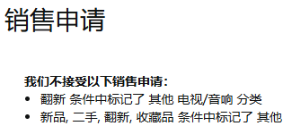
加拿大站两年前已经有这个问题了,已上架的链接显示“不可售”,点击“解决商品信息问题”后显示“我们不接受以下销售申请:新品、二手、翻新、收藏品”,条件中标记了“其他”(后面是品牌名)。

英国站最近也出现了这个问题,但是链接还可以正常销售。添加新产品时显示“您的账户不符合条件”。

其他站点正常。

这个是什么问题?Brand Gating?

只有授权书,还能跟卖吗?

申诉渠道在哪?

https://assert.wearesellers.com/questions/20260305/ad76fe68bc49df93edbd5f39e42e6ee5.png
https://assert.wearesellers.com/questions/20260305/ef92b4cb45b0922003fa381859c8fa75.png
https://assert.wearesellers.com/questions/20260305/30222b891b49955a92342516c99f7b2f.png
https://assert.wearesellers.com/questions/20260305/d0be02254b14f65412653922bbb3cd78.png
https://assert.wearesellers.com/questions/20260305/fd9a5c79676f35c60bdee333990b7a1c.png
https://assert.wearesellers.com/questions/20260305/6ce07f40cc759b5f7f4224a89d286687.png
https://assert.wearesellers.com/questions/20260305/1224fe433bce5e068be3039b61508f38.png
已邀请:
要回复问题和查看所有回复请先登录注册
部分类型的问题,需达到一定级别/身份后才能查看所有回复

加入卖家社群
关注公众号
加入线下社群

亚马逊全球开店

亚马逊全球开店
广告 ×
10s