所在分类:  Amazon 所属圈子: Amazon Amazon后台操作

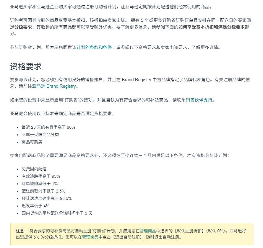
美国站subscribe & save订购省怎么注册?站内搜索时看到有提到可以通过邮件申请注册,邮箱地址是哪个呢?

发帖54次 被置顶10次 被推荐0次 质量分1星 回帖互动57次 历史交流热度6.45% 历史交流深度0%
新店铺的链接截至目前已经运营了30多天,后台查询订购省的资格要求也符合,但仍然无法为该ASIN注册订购省。想请教大家有什么办法吗?

站内搜索时看到有提到可以通过邮件申请注册,邮箱地址是哪个呢?

https://assert.wearesellers.com/questions/20251204/43579846abe0048e7d10713024e29a90.png
已邀请:
请先登录注册
部分类型的问题,需达到一定级别/身份后才能查看所有回复

加入卖家社群
关注公众号
加入线下社群

亚马逊全球开店

亚马逊全球开店
广告 ×
10s