社区 发现 Amazon 图形+文字、设计的商标备案失败:&...
图形+文字、设计的商标备案失败:"0 - UNKNOWN MARK DRAWING TYPE,商标类型不符合'备案成功经验分享
一、商标普通类型
商标一般分为三种:文字商标(纯文字或设计的文字商标)、文字+图案商标、纯图案商标
1、文字商标
(1)纯文字商标,即我们平常说的标准字体,新罗马字体。
属于目前商标申请中使用最多的类型,也是官方默认字体
(2)设计的文字商标,即文字商标经过加工设计美化之后的商标,此种类型商标备案会有需要注意
① 目前知道日本的设计的商标,可能会给商标自己改了,比如你原先的文字的是abc,有可能给你改成ab+日语
② 设计的商标一定要和logo上的文字部分一样,所有 能看出来的字母都要作为文字部分
③ 设计的商标提交给商标局的证据会被标准字体严格
④设计的美国商标提交上去1个月左右都是“0 - UNKNOWN MARK DRAWING TYPE”一般需要5个月以上才会变
待续.................................
2、文字+图案商标(和设计的文字商标大同小异,不做展开)
3、纯图案商标(和版权差不多)
在亚马逊不能备案(没有文字部分)
____________________★____________________
二、商标在商标局的类型判断
上述的是我们普通的理解,那在商标局怎么判断是什么类型呢(以美国商标局常见类型为例)
1、查询步骤:
a、美国商标局网址:https://tsdr.uspto.gov/
b、输入serial number(申请号或者注册号)
c、点击Mark Information
____________________★____________________
d、类型判断
0 - UNKNOWN MARK DRAWING TYPE (美国站亚马逊新版备案不允许的类型,注意是美国,新版备案)
3 - AN ILLUSTRATION DRAWING WHICH INCLUDES WORD(S)/ LETTER(S) /NUMBER(S)
即上述的文字+图案商标
4 - STANDARD CHARACTER MARK
即是上述的纯文字商标
5 - AN ILLUSTRATION DRAWING WITH WORD(S)/LETTER(S)/NUMBER(S) IN STYLIZED FORM
即上述的文字设计商标
除了0 - UNKNOWN MARK DRAWING TYPE,其他类型备案都能正常进行
-----------✂---------------------------
三、“0 - UNKNOWN MARK DRAWING TYPE ”解决方法
1、此类型一般是是3和5经常遇到,即图案+文字商标或者文字设计商标(纯图案的应该也会遇到)
一般新提交的文字+图案或设计的文字商标基本都是这个类型,基本需要5个月以上会变成3或者5类型
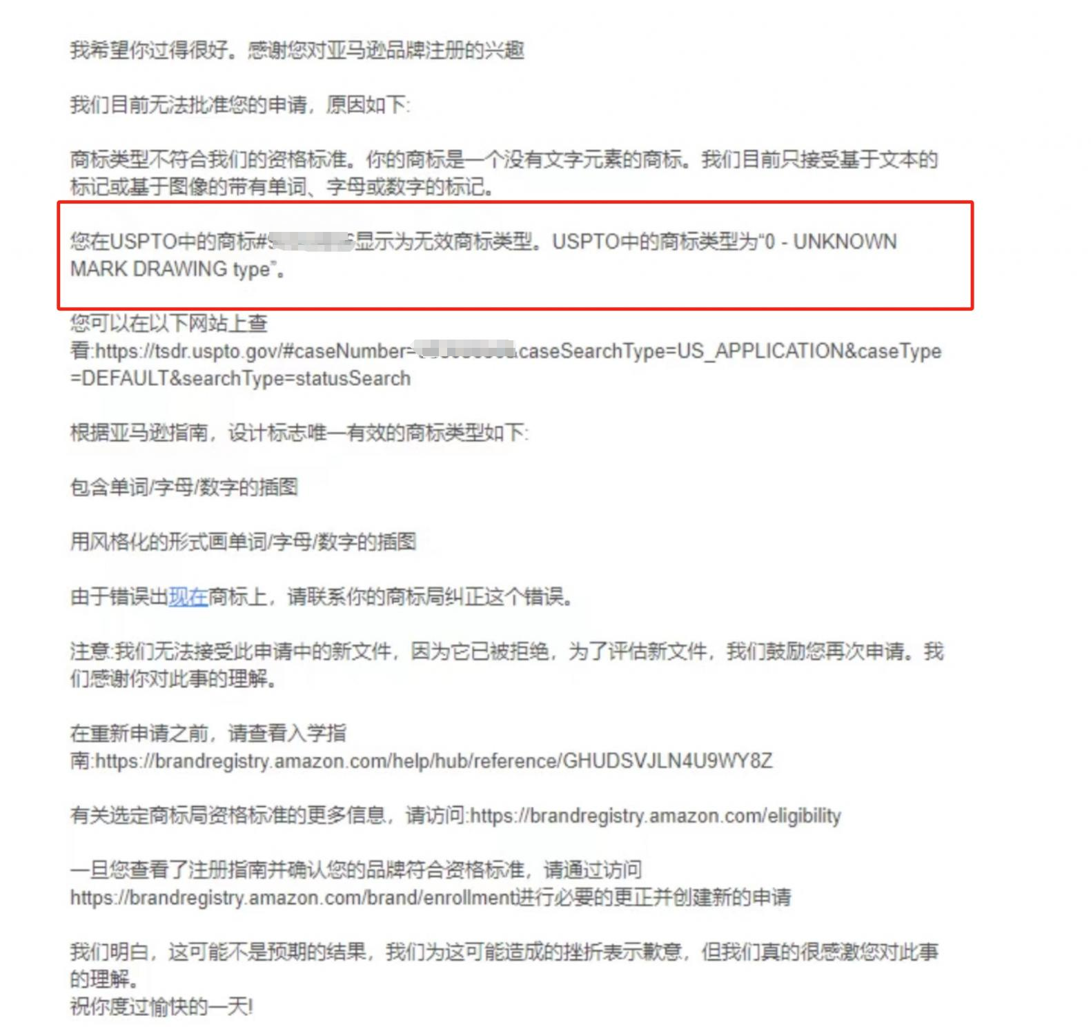
2、如果是这个类型的,美国站新版备案会失败,被拒邮件
由于以下原因,我们目前无法批准您的申请:
——商标类型不符合我们的资格标准。你的商标是一个没有文字元素的标记。我们目前只接受基于文本的商标或包含文字、字母或数字的基于图像的商标。
您在USPTO中的商标xx显示为无效商标类型。USPTO中的商标类型为"0 UNKNOWNMARK DRAWING type
3、备案失败解决方法:
(1)、使用旧版备案的(针对原先就是旧版备案的,记住不要改版,改版会秒拒)
旧版备案和新版备案的区别:https://www.wearesellers.com/question/75562
(2)、注册同个国家的纯文字商标,即4 - STANDARD CHARACTER MARK
(3)、注册英国纯文字商标,
(4)、等大概3个月以上类型变成3或者5
-----------✂---------------------------
四、成功案例
背景:
1、暴雷商标,设计的文字商标
2、撤销了原先的,注册新的同名同大类不同小项
3、商标局类型显示;0 - UNKNOWN MARK DRAWING TYPE
4、本身备案的时候就是旧版备案(因为很久之前备案过其他品牌是旧版的备案)
结果;提交备案几分钟后要验证码,已备案成功,旧的暴雷商标也撤销成功
五、小结
美国站如果急着备案,最好使用纯文字商标备案
写在最后:
希望此篇帖子能帮大家提前避免因为类型不显示而备案失败,
也希望其他同行看到帖子之后客户注册的如果不是纯文字商标的时候可以提醒一下
知道即告知,提前规避风险


















倒计时:
5 个回复
问题先生
赞同来自: