社区 发现 Amazon 品牌备案申诉:美国站品牌备案被拒,商标证...
品牌备案申诉:美国站品牌备案被拒,商标证书+授权书+发票合同都交了还是不过,申诉到底要传10项材料吗、入口该选哪个?
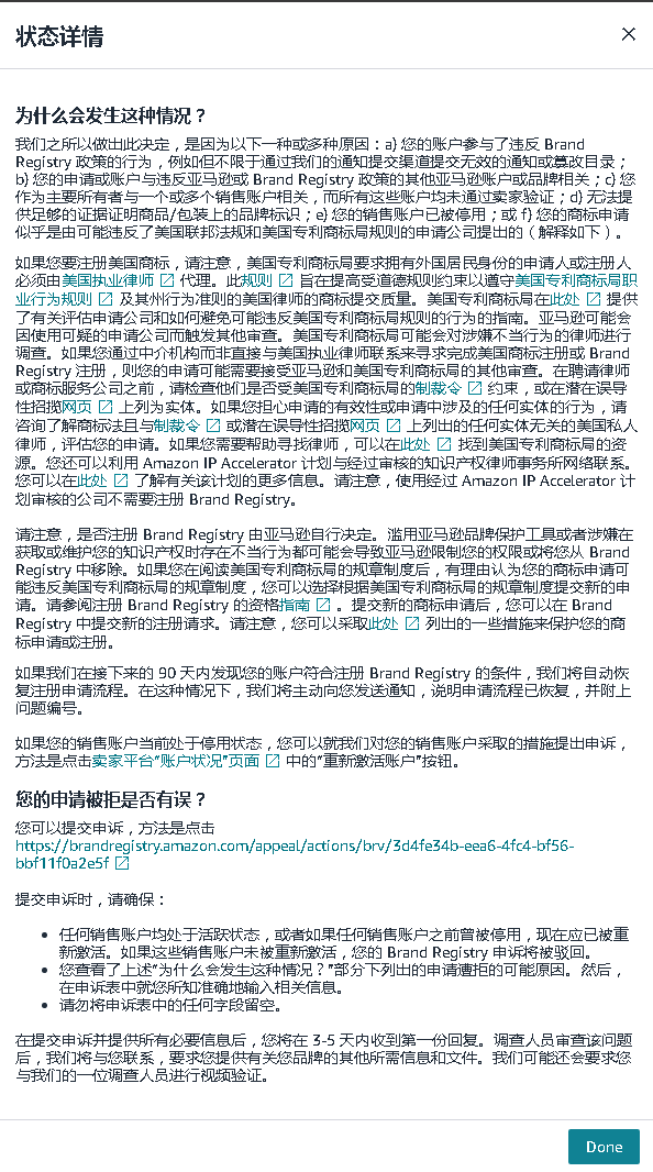
我美国品牌备案提交后,被拒绝了
我当时提交了商标证书,商标授权书
发票和采购合同
被拒绝了
我现在问下来是不是要提交这些
1️⃣ 申诉信(Appeal Letter)
2️⃣ USPTO 商标注册证书(kssoever 商标证书)
3️⃣ USPTO 商标状态截图(Trademark Status Screenshot)
4️⃣ USPTO TSDR 商标信息截图(Trademark Status & Document Retrieval)
5️⃣ USPTO 商标所有人信息截图(Owner Information)
6️⃣ USPTO 商标代理律师信息截图(Attorney Information)
7️⃣ 产品及包装图片(展示 kssoever 品牌标识)
8️⃣ 品牌授权书(Brand Authorization Letter)
9️⃣ 商业发票(Commercial Invoice)
? 采购合同(Purchase Agreement)
以上是申诉的附件
2、如果要申诉,附图中是如何提交了
方案一 打钩,然后点击提交,然后跳转出来的页面提交?
方案二 点击如果认为你的账户错误停用,“点击此处说明”
我现在账户是正常运行中的,就是品牌备案被拒绝
请大家指教,谢谢。





















倒计时:
6 个回复 | 15 人围观