社区 发现 Amazon 亚马逊真实性关店,单框=死刑?无授权还有...
亚马逊真实性关店,单框=死刑?无授权还有救吗?这篇文章带你深扒一下亚马逊的审核逻辑,给你讲透这类问题的申诉难度以及可行性!
今天,我将摒弃所有华而不实的辞藻,用最朴素、最直接的方式,把这件事的底层逻辑、可行性以及操作要点,以我长期的申诉经验,结合全网搜罗到的信息,为大家系统性地、深入地剖析这个申诉难题——在没有品牌授权的情况下,如何应对因售假/侵权外国品牌导致的真实性关店,以及“单框”和“多框”申诉入口背后的玄机。
一、“商品真实性问题"究竟是什么?
很多卖家申诉失败,根源就在于对问题的理解浮于表面,我们必须先彻底搞清楚“是什么”和“为什么”。在亚马逊的语境里,“商品真实性”是一个涵盖范围极广的概念。它不仅仅指你卖的是不是“假货”,还包括以下几种情况:
1. 售假:这是最严重的情况,即销售未经授权复制或模仿的商品。这是亚马逊的红线。
2. 知识产权侵权: 你销售的商品可能是正品,但你未经授权使用了他人的商标、专利或版权。例如,跟卖一个已经做了品牌备案的Listing,或者在自己的产品图片、标题、描述中使用了别人的品牌名 。
3. 货不对板:客户收到的商品与Listing描述严重不符,比如品牌、材质、功能等关键信息错误,导致客户怀疑其真实性并发起投诉 。
4. 供应链来源不明:即使你卖的是正品,但如果你的供应链无法提供有效、可追溯的证明文件(如合规发票),亚马逊也有权质疑其真实性。
二、单框 vs. 多框申诉入口,“噩梦”与希望的一线之隔
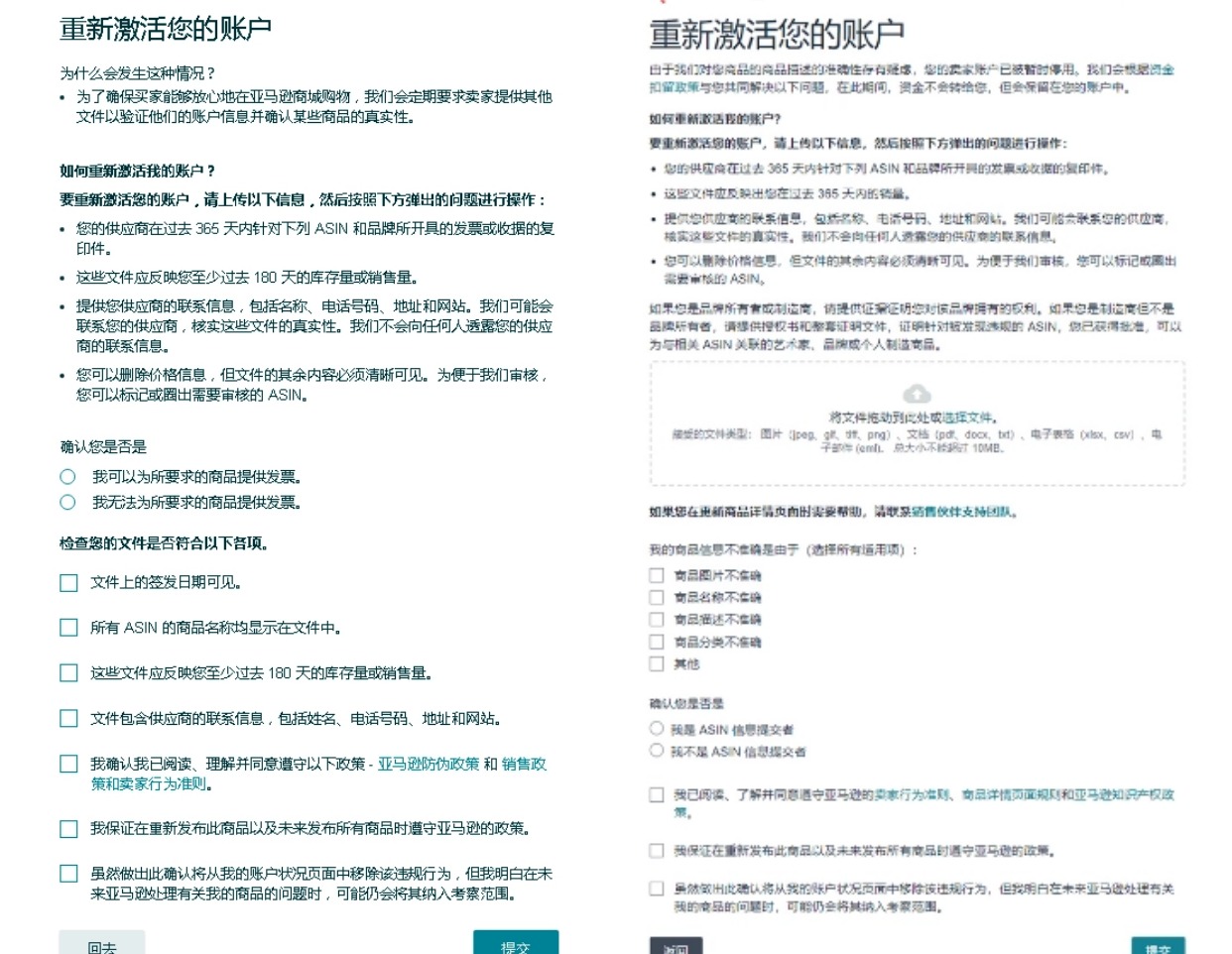
当你收到邮件通知,点击重新激活账户按钮后,会看到不同的界面。这便是圈内人常说的“单框”与“多框”,它们虽然不是亚马逊的官方术语,却是判断问题严重性和申诉难度的重要风向标 。
单框入口:这通常被视为最糟糕的情况,是亚马逊给出的“最后通牒”。当出现单框时,潜台词是:“我们已经掌握了足够多的证据表明你存在严重违规(通常是售假),我们不打算给你提供证据的机会了,现在只给你一个解释或承认错误的机会。” 在这种情况下,亚马逊几乎已经内心判了你“死刑”。他们不再关心你的发票、你的供应链,他们只是在走一个流程。这种情况救回来的概率微乎其微。
单框申诉的突破口,是证明这是一次彻头彻尾的误判。你不能承认任何错误,因为一旦承认,就等于确认了亚马逊的判断。你的POA必须逻辑清晰、证据确凿地论证:
投诉是恶意的/错误的:比如是竞争对手的恶意攻击,或买家错误地理解了产品。你需要提供强有力的间接证据来支撑这一点。
亚马逊系统误判:比如你的产品标题或描述中某个词汇触发了AI的敏感词库,但你的产品本身完全合规。
多框入口:申诉页面上会有多个勾选项,这种情况没有那么糟!多框入口的出现,表明亚马逊愿意给你一个机会。潜台词是:“我们监测到了风险/收到了投诉,但我们还没有完全下定论。现在,请你按照我们的要求,提供相应的材料来证明你的商品是真实的,并且你已经认识到并解决了问题。” 亚马逊为你设置了清晰的路径,只要你能提供符合要求的文件,并撰写出有说服力的POA,店铺被救回的概率就大大增加了。
看到申诉入口的形态,你心里就要对申诉难度有个底。遇到“多框”,你的重点是写好一份完美的POA,并用证据辅助证明POA的真实性;遇到“单框”,你的POA几乎是次要的,证据本身(尤其是发票)就是你的全部希望。
三、无授权之困——为什么“授权书”是不可逾越的坎?
现在,我们来触及最核心、也是最残酷的问题:在没有品牌授权书的情况下,申诉成功的可能性有多大?
结论是明确且令人沮丧的:
如果你因销售知名品牌或已在亚马逊完成品牌备案的商品而触发真实性投诉,且你完全无法提供品牌授权书,那么申诉的成功率无限接近于零 。特别是当涉及大品牌时,亚马逊审核团队几乎不会考虑没有授权的申诉 。
亚马逊的审核逻辑是一条证据链逻辑。在这个链条中,品牌授权书是供应链的源头证明。它直接证明了品牌方允许你在特定渠道(亚马逊)销售其产品。这是最具法律效力、最直接的证据。没有它,整个证据链就从源头上断裂了。采购发票是供应链的流转证明。它证明了你从一个合法的渠道(授权经销商或制造商)处采购了商品。其他供应链文件: 如采购合同、物流单据、报关单等,都是对这条链条的补充和加固。
当你缺少“授权书”这一源头证明时,即使你的发票再完美,亚马逊的审核员也无法完全确定你的供应商就是品牌方认可的合法渠道。亚马逊的任何的“可能”和“怀疑”,都会导致你的申诉被拒绝。他们没有时间和义务去帮你核实你那家“朋友的贸易公司”是否真的可靠。提供授权书,是你作为卖家自证清白的责任。
是否还存在哪些微弱的可能性?
相信仍有不少卖家朋友会不甘心该店铺数据如此之好或者价值比较大,就这样直接放弃了,尽管前景黯淡,但在某些极端情况下,仍然存在一丝机会。这需要你的案子满足一些特殊条件,并且你的申诉材料要做到极致。
可能性一:投诉方是恶意投诉或错误投诉
这种情况虽然少见,但确实存在。例如,竞争对手利用虚假信息进行恶意投诉,或者品牌方在维权过程中出现了“误伤” 。如果你能证明这一点,就有翻盘的可能。
可能性二:销售的是“无品牌”或“白牌”产品,但被错误地判定为侵权
这种情况通常发生在你的产品与某个品牌的产品外观相似,或者你在Listing中无意间使用了一些被注册为商标的通用词汇。
可能性三:构建“完美得无可挑剔”的间接证据链
这是最艰难的一条路,我称之为“地狱难度”。它适用于你确实销售了正品,但就是无法从上游拿到授权书的情况(例如,你的供应商是授权经销商,但他没有转授权的资格)。
但注意: 第三种方式的成功率很低,因为它要求亚马逊审核员花费巨大的精力去核实你的间接证据链,这在亚马逊追求效率和风险规避的体系中是很难实现的。我之所以列出来,是想告诉大家,在最坏的情况下,依然有一个理论上的方向可以去尝试,但这绝对是九死一生的挣扎。
四、申诉的艺术——构建强有力的证据链与行动计划(POA)
如果你的申诉入口是“多框”,那么POA就是你的主战场。一份好的POA,应该像一篇逻辑严谨的论文,而不是一封声泪俱下的求情信。记住,审核员每天要看成百上千封POA,他们没有耐心看故事,只想看到清晰的逻辑和解决方案 。
撰写POA要避免以下四点:
情绪化: 避免任何抱怨、指责平台或卖惨的言辞 。
模板化: 不要直接套用网上的模板,审核员一眼就能看出来。必须结合你的实际情况进行个性化撰写 。
信息不一致: 确保POA中提到的所有信息,都与你提交的证据文件以及后台信息完全一致 。
长篇大论: 保持简洁、清晰,多用要点和短句,方便审核员快速抓住核心信息 。
最后,对于所有正在路上的卖家,我想说,不要等到封店邮件下来后,才去学习规则。 将合规意识融入到你选品、采购、运营的每一个环节,构建一条透明、可追溯的供应链,才是让你行稳致远的长久之策。祝福每一位用心经营的卖家。前路漫漫,愿我们都能走得更远,更稳。如果你有任何问题,欢迎找到我,我将知无不言,言无不尽。












倒计时:
0 个回复