社区 发现 Amazon 关于违反受限商品政策,和商品状况买家投诉...
关于违反受限商品政策,和商品状况买家投诉。吃绩效之后,账户状况的评级会显示,高,中,低,无影响,待处理,这几项到底分别是什么意思。
目前我知道,如果显示高,中,低,待处理,会马上就扣分。但是无影响不会扣分。
最近吃了两个绩效,一个是违反受限商品政策,一个是商品状况投诉。账户状况的评级都是显示无影响。
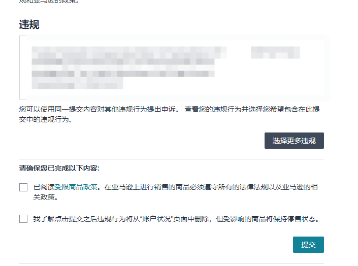
违反受限商品政策的这个绩效,可以通过点那两个框框消除绩效,但是我担心点了之后会不会出现亚马逊秋后算账,被扫号的风险。
所以请有经验的各位,给下个定论,或者建议。
还有一个商品状况买家投诉-二手。这个绩效也是显示无影响。不知道该按什么思路来申诉。
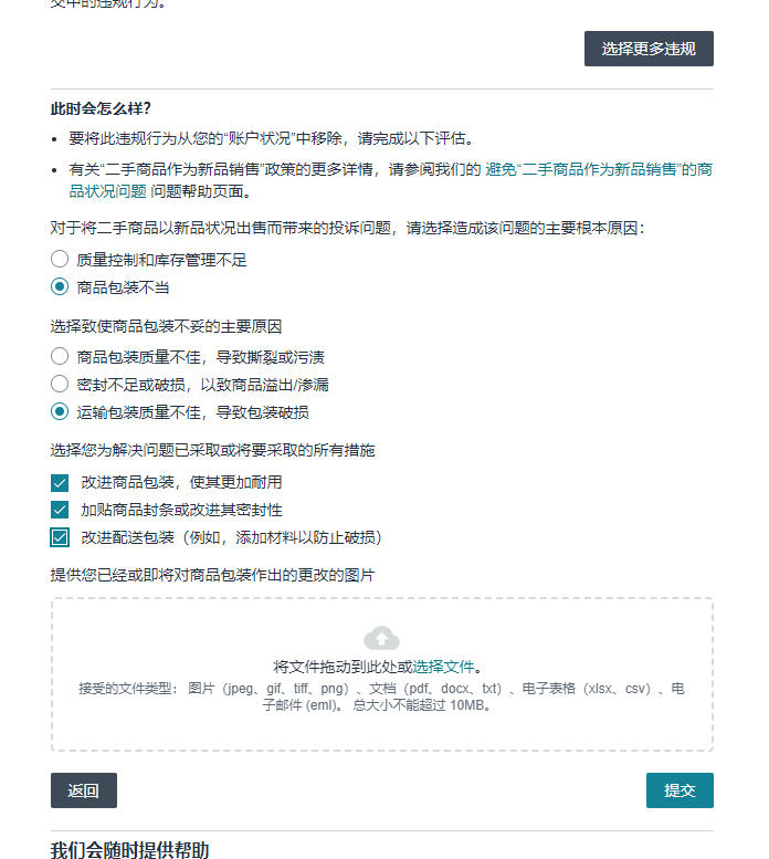
不过不管按哪个选项申诉都会需要提交POA.
承认违规:
不承认违规
这个大家有什么建议,或者该怎么处理?服务商开价2500块,好贵~~~






















倒计时:
5 个回复