所在分类:  Amazon 所属圈子: Temu Shein Amazon

周五希音/temu欧洲所有站点关闭,停止上新,未下架的老品自查自纠,亚马逊欧洲站或将迎来一大波流量

发帖9次 被置顶2次 被推荐0次 质量分1星 回帖互动290次 历史交流热度25.15% 历史交流深度0%
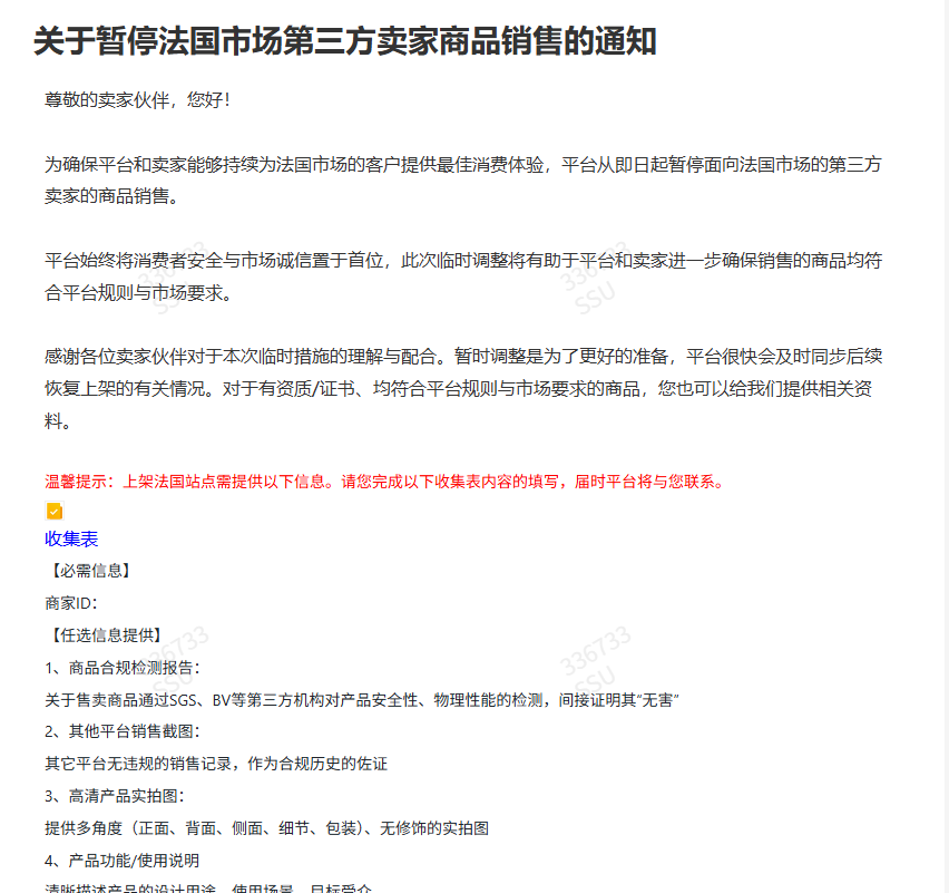
周五法国经济监管部门发起了对希音和temu的违规行政令,要求希音/特姆48小时内清楚平台上违规商品,周六整个希音和temu的欧区商品全部下架!

起因:法国监管部门调查发现希音法国站点上200多见抽样有160多件不符合欧盟法规要求,且平台上存在武器,儿童性玩偶等违规商品。

平台处理结果:要求希音和特姆在48小时内全部下架违规商品,并接受处罚。否则禁止全网搜索这两个平台的商品
平台处理反应:管制刀具和非管制刀具一律下架,老品除了成衣类保留销售,新品全品类禁止上架欧洲所有站点。

目前我们在希音的大部分商品都被下架,少部分除了欧洲是上架状态,特姆交流群也传出欧区被下架的消息
目前亚马逊欧洲站昨天的流量数据确实比之前高,广告点击量和预算都特别高,但是ACOS也高的离谱,大家有没有感受到欧洲的流量有点起色了?
https://assert.wearesellers.com/questions/20251110/fc7c335964c79dd70b3da92800a04ee3.png
https://assert.wearesellers.com/questions/20251110/3e2d2dc37ac91ce2eee9bdc6cc4f50ef.jpg
 https://assert.wearesellers.com/questions/20251110/2caa61161eb598f17ec6fa0fb0058164.png
已邀请:

FTli18 - 小白一枚

赞同来自:

马上就是黑五了,好不到哪去的这段时间
要回复问题请先登录注册

加入卖家社群
关注公众号
加入线下社群

亚马逊全球开店

亚马逊全球开店
广告 ×
10s