社区 发现 Amazon 2026年亚马逊美国站品牌备案最新指南(...
2026年亚马逊美国站品牌备案最新指南(附资料包)
亚马逊商标专利,版权汇总:
https://www.wearesellers.com/question/70603
美国五年宣誓顺利通过详细教程:
https://www.wearesellers.com/question/88771
【注意:2021年3月13日之前下证的美国商标,可以开始宣誓了,不要错过时间】
2026年亚马逊对品牌备案流程进行了更新。
为了帮助卖家顺利通过审核,少走弯路,本文总结了最新的备案步骤与核心资料要求。
一、备案前的核心准备
在开始操作前,请确保你已经准备好了以下决定审核成败的资料:
1、商标资料:商标受理回执。
注意:如果商标所有者与店铺公司信息不一致,必须额外准备“授权书 个人身份证”。
2、产品实拍图:
带有品牌名的产品图(建议手持拍摄,背景不要纯白,严禁后期P图)。
3、Logo文件:
准备清晰的徽标图片(可从商标局下载)。
4、采购证明:
采购发票:普票、专票或形式发票(抬头需为店铺公司,包含品牌名)。
采购合同:需盖章,金额需与发票一致【可选】。
小贴士:所有文件建议使用英文命名(品牌名 文件名)。
二、两种备案方案的选择
根据你的资料齐全程度,可以采取不同的提交策略:
方案 A(极简版):
资料顺序:徽标 -> 回执(或授权资料) -> 产品图 -> 发票。
技巧:在系统询问生产信息时,选择“我自己有生产设施”,这样可以免去提交合同的步骤。
方案 B(标准版):
资料顺序:徽标 -> 回执(或授权资料) -> 产品图 -> 采购合同 -> 采购发票。
适用:选择“第三方合作生产”的卖家。
采购发票:普票,专票,或者形式发票(抬头是你店铺公司,开票的是你供应商,发票金额和合同的一致,有品牌名)
模板参考:
https://www.wearesellers.com/question/69363
三、详细备案步骤(实际操作环节)
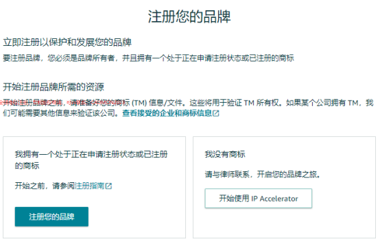
1、进入备案入口:https://brandregistry.amazon.com/home(可以不用从这个链接进去,底下有正常入口)。
2、填写品牌信息:
输入准确的品牌名称。
输入申请号或注册号(可从回执中获取)。
3、上传证明材料:
按照前文提到的方案上传产品图。
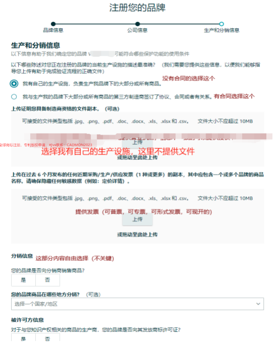
4、发票合同分销信息
关键点:若选择“我有自己的生产设施”,系统通常不再强制要求合同。
分销信息勾选:
根据实际情况勾选品牌是否有自己的分销渠道
5、提交申请:
确认无误后点击提交,等待系统生成 Case。
四、提交备案后的关键操作
1、查看审核进度:
提交后在“品牌申请”页面查看。
五、备案验证新方式
处理验证码:收到要验证的邮件,带着截图去找代理;
律师找到亚马逊给的确认链接,律师回复(请确保您在接收验证邮件后的7天内回传验证码)
验证确认的页面:
常见问题自查:如果遇到困难,可以评论区讨论。
结语与福利
品牌备案不仅仅是为了获得 A+ 页面,更是品牌出海的“护身符”。为了方便大家对照操作,我整理了一份《2026美国新版备案步骤分享版.pdf》,包含了所有资料命名的规范示例和合同发票模板,欢迎大家文章下方下载附件参考。












倒计时:
0 个回复