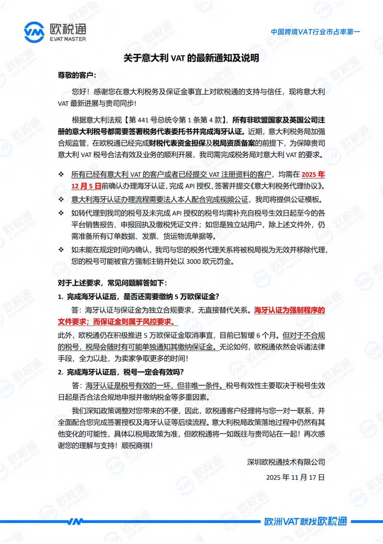
早上收到了欧税通关于意大利税务局的要求,12月5日前要完成海牙认证(要收费),并且和保证金无关,后面还有收取5万欧的可能性,大家有收到吗?意大利真的是穷疯了吧

发帖1次 被置顶0次 被推荐0次 质量分1星 回帖互动100次 历史交流热度16.67% 历史交流深度0%
如未在规定时间12月5日内确认,我司与您的税务代理关系将被税局视为无效并移除代理,您的税号可能被官方强制注销并处以3000欧元罚金。在旺季搞你一手,属于是进退两难了,不做意大利了也要先清货,人家直接不给你清货的时间,圣诞节就搞死你。
https://assert.wearesellers.com/questions/20251121/c87aeb954821f03191bf5aa817c1dcd8.jpg
已邀请:
收到了,要确定意大利站点年销售额是否过1w欧,过了1w是必须注册意大利VAT的,也就是必须交这5w保证金。欧税通那边通知老店铺可以先不交,先授权他们做海牙认证,他们申请了延期6个月交保证金,具体啥时间交还不清楚。新店铺就必须要先交5w保证金,然后才能申报海牙认证。 
另一种情况就是没有过1w欧,这种先将意大利的FBA库存清完,然后注销VAT,后台的亚马逊物流整合服务,投放选项把意大利关闭,在德,法,西班牙,波兰,四个国家中最少开启两个,就还可以使用亚马逊物流整合服务。不影响欧洲其他国家销售,不用交5w保证金。个人了解的情况,仅供参考。
要回复问题请先登录注册

加入卖家社群
关注公众号
加入线下社群

亚马逊全球开店

亚马逊全球开店
广告 ×
10s