请问品牌授权中关联销售伙伴和邀请用户加入品牌有什么区别吗?

发帖72次 被置顶2次 被推荐1次 质量分0星 回帖互动290次 历史交流热度14.48% 历史交流深度0%
请问品牌授权中关联销售伙伴和邀请用户加入品牌有什么区别吗?
 
A,B店铺各自有一个品牌 
如果我要把A店铺的链接跟卖到B店铺,选择那种风险比较小?
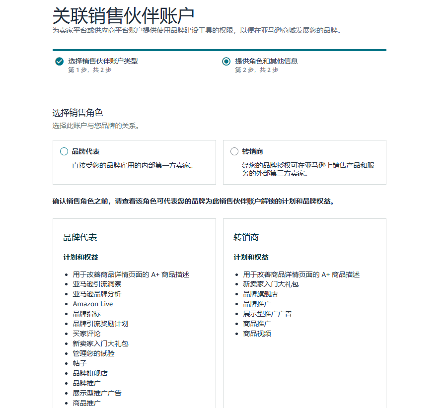
如图:
 
https://assert.wearesellers.com/questions/20251112/20098a823c74cf4ce68ffee295bd6fd8.png
 https://assert.wearesellers.com/questions/20251112/1eb03b90ef77d0fd857175033018b173.png
已邀请:

权憨笑

赞同来自: 小飞仙

通过买家账号品牌备案A店铺的品牌,然后买家账号授权到B品牌的店铺,做跟卖,风险最少。
要回复问题请先登录注册

加入卖家社群
关注公众号
加入线下社群

亚马逊全球开店

亚马逊全球开店
广告 ×
10s